米兰体育app官网入口

近三年江苏省除草剂产品质量和市场情况分析

       化学除草是目前杂草防控的主要手段,除草剂具有快捷、高效、易操作的特点,是保障农产品稳定供给的重要因素。除草剂质量对除草效果至关重要,其自身的有效成分及理化性质将直接影响药效差异。农药市场抽查是发现农药质量安全问题的重要手段,《农药管理条例》第四十一条规定,县级以上人民政府农业主管部门履行农药监督管理职责,可以依法对生产、经营、使用的农药实施抽查检测。江苏省农药总站根据农业农村部统一部署,连续多年组织开展江苏省内农药市场监督抽查,严厉打击制售假劣农药行为,近年来农药产品质量总体向好,农药市场秩序逐步规范。本文对江苏省近3年除草剂质量抽查情况进行汇总归纳,分析除草剂产品抽检结果,讨论除草剂市场特点,提出农药市场抽查和监管的对策建议。

1  除草剂产品质量抽查总体情况

       从2021—2023年,江苏省农药总站组织开展全省农药市场监督抽查,3年共累计抽查除草剂产品448个。经检测,质量合格产品438个,总体合格率97.8%。其中,2021、2022、2023年除草剂产品合格率分别为99.4%、94.5%、98.6%(图1),2022年抽样数量相对偏少,质量合格率相对偏低,2021和2023年质量合格率均>98.5%。

图1  2021—2023年江苏省除草剂产品质量监督抽查总体合格率情况

2  除草剂质量抽检结果特点

2.1  除草剂与其他农药种类产品质量对比

       2021—2023年共抽查农药产品总数1,377个,其中除草剂产品448个,占抽检总数的32.5%,与全国农药产品登记中除草剂占比接近。比对2021—2023年除草剂与杀虫剂、杀菌剂、植物生长调节剂的质量合格率(表1),发现近3年除草剂产品质量保持较高水准,其3年总体合格率比杀虫剂、杀菌剂、植物生长调节剂分别高1、0.2、7.7个百分点,比所有产品总体合格率高0.9个百分点。

表1  2021—2023年不同农药种类产品质量合格率情况

2.2  不同抽查方式下除草剂产品质量分析

       除草剂市场监督抽查按照“双随机、一公开”原则,采用例行抽查、重点抽查和专项抽查相结合的方式开展。从数量上来看,2021—2023年每年该3类抽查方式的数量比例相对稳定(同一样品同时属于专项抽查和重点抽查的,重复计算);从抽查结果来看,2022年重点抽查和专项抽查合格率明显偏低,分别只有87.5%和92.2%,2023年二者则分别上升到100%和98%(图2)。这充分说明,以问题为导向开展重点抽查和专项抽查,综合提高抽查针对性,有助于推动农药市场规范化,提升抽检工作成效。

图2  2021—2023年不同抽查方式下除草剂产品质量情况

2.2.1  专项抽查

       除草剂产品专项抽查是主要针对敌草快等灭生性除草剂中添加百草枯等违法违规行为开展的专项监管。2021—2023年共专项抽查193个敌草快、草甘膦、草铵膦等灭生性除草剂产品(含复配制剂),其中检出含百草枯的0个。这表明全面清查回收库存百草枯和实行百草枯生产出口监管后,打击百草枯非法添加问题已卓有成效。此外,近3年专项抽查中出现其他质量不合格情况的除草剂产品有6个,合格率为96.9%,低于例行抽查合格率98.3%。

2.2.2  重点抽查

       农业农村部每年针对质量问题频发的生产企业设定重点抽查名单,在市场监督抽查中对此类企业产品开展重点抽查。2021—2023年重点抽查产品数量占总抽查产品数量的比例为11.9%,除草剂重点抽查数量占除草剂总抽查数量的比例为6.9%,说明省内农药市场上被列为重点抽查的企业其除草剂产品相对较少。2021—2023年除草剂产品重点抽查质量合格率为96.8%,低于例行抽查合格率98.3%,这说明设立重点抽查分类,重点关注问题企业相关产品非常必要,应继续加大对违法违规企业的监管力度。

2.3  不同类型的除草剂产品质量分析

       2021—2023年监督抽查的除草剂样品中,单剂产品共358个,占抽检总数的79.9%,合格率为97.8%;复配制剂90个,占抽检总数的20.1%,合格率97.8%。可以看到,除草剂单剂抽查数量是除草剂复配制剂抽查数量的4.0倍,除草剂单剂与复配制剂的合格率几近相同。

2.4  标称江苏省内生产企业的除草剂产品质量分析

       近3年江苏全省农药市场监督抽查中,标称江苏省内农药企业生产的除草剂产品数量占全部抽查除草剂产品数量的14.7%(涉及委托加工和分装的,标称委托方与标称受托方均视为标称生产企业),而标称江苏省内农药企业生产的农药产品占据全部抽查农药产品数量的19.1%,说明较其他农药种类而言,江苏省内生产企业的除草剂产品在零售市场中相对偏少。2021—2023年共抽查标称江苏省内企业生产的除草剂产品66个,合格率为100%,高于标称省外农药企业生产的除草剂产品合格率(97.6%),反映出江苏省内生产企业对于除草剂产品质量把控情况相对良好。

2.5  质量不合格的除草剂产品情况分析

       在2021—2023年的农药监督抽检工作中,共发现质量不合格除草剂产品10个,主要问题为以下两种情况(同一产品同时存在几种情况的,重复计算):一是有效成分含量不符合要求。有效成分含量低于质量标准的8个,有效成分含量高于质量标准的2个,未出现标明的有效成分未检出、擅自添加其他农药成分等质量不合格情况。这说明有效成分含量始终是农药质量监管的重点。二是涉嫌为假农药。标称生产企业否认为其生产的4个,根据《条例》规定,此类情况涉嫌生产假农药,这在质量不合格农药产品中屡见不鲜,需要对经营单位的采购台账记录进行追溯并核查其生产来源,是基层农药监督执法目前面临的主要难题之一。

3  从抽检情况分析省内除草剂市场构成

       近3年农药市场监督抽查共涉及江苏省内13个地级市55个抽样县的除草剂产品448个,以抽查情况为切入点,对农药市场除草剂种类、剂型、施用作物等进行统计分析,有助于更好地掌握江苏省除草剂市场实际现状,为科学市场监管、助推农药行业高质量发展提供有力依据。

3.1  除草剂产品有效成分构成情况

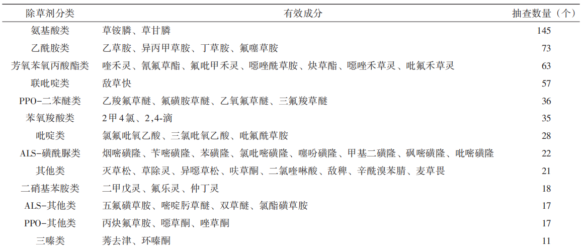
       在2021—2023年抽查的除草剂产品中,有效成分共59种(表2,其中复配制剂有效成分重复计算),包括草铵膦、草甘膦、敌草快、乙草胺、2甲4氯、精喹禾灵、氯氟吡氧乙酸、异丙甲草胺等。根据化学结构划分除草剂种类,市场抽样数量从高到低依次为氨基酸类、乙酰胺类、芳氧苯氧丙酸酯类、联吡啶类、PPO-二苯醚类、苯氧羧酸类、吡啶类、ALS-磺酰脲类等。氨基酸类除草剂是市场主力产品,草铵膦和草甘膦是抽样中占比最高的有效成分,这基本与全国除草剂产品登记情况一致,说明灭生性除草剂在国内农药市场需求巨大。

表2  抽查除草剂产品有效成分汇总表

3.2  除草剂产品登记作物情况

       抽查的除草剂产品登记涉及粮食、油料、果蔬等作物(图3,部分广谱类除草剂同时登记施用在多种作物上的,重复计算)。水稻作为我国第一大粮食作物,登记施用的除草剂产品数量是最多的。近3年市场抽查中共涉及稻田除草剂产品88个,占除草剂抽样总数的19.6%,主要有效成分有丁草胺、五氟磺草胺、氰氟草酯、噁草酮等;登记施用在大豆上的除草剂产品73个,主要有效成分有乙草胺、精喹禾灵、氟磺胺草醚、高效氯吡甲禾灵等;登记施用在玉米上的除草剂产品62个,主要有烟嘧磺隆、乙草胺等单剂,以及烟嘧·莠去津、硝·烟·莠去津等复配制剂;登记施用在小麦上的除草剂产品61个,主要有效成分有异丙隆、炔草酯、氯氟吡氧乙酸异辛酯、2甲4氯钠等。此外,抽样中发现,江苏省内市场上有不少登记在特色小宗作物上的除草剂,主要有登记在大蒜的产品12个、豇豆11个、花椰菜9个、百合4个、韭菜4个、姜3个等。这表明,近年来为逐步满足特色小宗作物用药需求,农业农村部和各省农业农村部门不断推动农药联合登记,现已卓有成效。

图3  抽查除草剂产品作物登记情况

3.3  除草剂产品剂型情况

       江苏省内市场中除草剂产品剂型呈现品种多样化的特点,抽查产品的剂型主要有可溶液剂(水剂)、乳油、可分散油悬浮剂、悬浮剂、微乳剂、可湿性粉剂等(图4)。市场中除草剂主要以可溶液剂(水剂)和乳油为主,加起来占抽样总量的73.4%。其他加工剂型如可分散油悬浮剂、悬浮剂、水分散粒剂分别占比7.4%、5.1%、1.3%,反映了除草剂剂型正不断向着环境友好、安全增效的方向发展。

图4  抽查除草剂产品剂型分布情况

3.4  除草剂产品复配情况

       除草剂复配产品通过将不同有效成分或作用机理的除草剂按照一定比例混合配制,达到既提高药效又扩大杀草谱的效果。统计抽查的除草剂产品,二元复配产品68个,三元复配产品22个,共包含46种配方和61种配比。其中涉及最多的有效成分是草甘膦,共与8种除草剂有效成分进行复配。草甘膦或草铵膦与选择性除草剂复配的产品39个,说明灭生性除草剂与选择性除草剂进行复配是提高总防效的重要方法。此外,市场上不乏复配新产品,如同时防除禾本科和阔叶杂草的吡氟酰草胺·氟噻草胺,可以有效提高除草效率;登记在大蒜上的戊·氧·乙草胺,其有效成分二甲戊灵、乙氧氟草醚、乙草胺具有不同作用机理,能更好防除大蒜全生育期内杂草。

4  除草剂市场监管建议

       分析近3年除草剂质量抽检结果可以看出,目前市场上除草剂产品总体质量基本保持稳定,且高于其他类别农药。但与此同时,除草剂更容易因为施用不当对作物造成药害,因此除草剂产品需要兼具高效性和安全性,其质量的监管工作也至关重要。

4.1  强化生产企业监管

       农药管理部门在对农药生产企业开展监管时,应重点关注以下关键环节。一是关注生产线是否存在交叉污染隐患。除草剂生产装置应当控制在独立区域,在同一条产线上生产不同除草剂品种时,管道设备应彻底清洗。二是关注企业原材料采购是否正规。近年来农药市场价格走低,行业竞争加剧,要督促制剂生产企业严格把关原药质量,落实原材料采购及进货检验制度,不能盲目为了降低生产成本,购买劣质原材料。三是关注生产过程中工艺控制是否规范。指导企业合理开展助剂配方调整、原药技术路径改造等产品升级管理,鼓励企业加快研发高效、安全、广谱、环保的除草剂。四是关注企业质控体系是否完善。督促企业自觉履行质量安全主体责任,提升检测关键岗位人员专业技术水平,健全质量保证体系,严格执行质量控制文件。

4.2  加强经营门店监管

       在对涉及不合格产品经营门店的核查处理中发现,少数门店没有履行好进货查验制度,盲目听信上级供应商,使得假劣产品在其中浑水摸鱼。在经营门店日常监管中,管理部门要关注其进销存计算机管理系统的使用情况,督促经营门店依法做好采购台账和销售台账记录,规范农药经营行为。个别农药门店在产品到期后,涂改生产日期或批号重新上架销售,对于此类蓄意参与制假售假的违法行为,执法部门要加大追查力度,发现一起查处一起,涉嫌犯罪的,依法移送司法机关,从严从快打击农药经营中的违法犯罪行为。

4.3  加强对重点企业和重点产品抽查

       要充分利用好农业农村部每年通报的质量抽检结果,重点关注假劣农药关联的标称生产企业。个别重点企业铤而走险,故意制假售假,或者试图通过否认生产被抽产品进而逃避后续查处责任,对于此类企业及其产品,要继续加大统一抽检力度,强化“检打联动”,坚决一查到底,严厉打击制假售假行为,提高企业失信成本,让知法犯法者无机可乘。

4.4  优化抽样方式和流程

       农药管理部门要根据实际,编制完善抽样工作制度和具体规范细则。要考虑到除草剂施用的季节性和生产的周期性,安排在不同时间节点分散采样。在严格遵循“双随机”原则的条件下,抽样地点应覆盖生产企业、农资集散地、农资批发商、零售门店等不同规模的生产经营主体,并合理设定乡镇门店抽样比例。定期开展农药抽样人员的系列培训,鼓励行业内外的经验交流,提高识别假劣农药的能力,确保抽样工作的准确性和严谨性。

4.5  加强检测能力建设

       检测机构的检验能力是农药质量监测的重要保障,因此需要根据市场上产品发展动态不断优化检测方法、提升检测技术。一是针对除草剂中隐性成分添加检测难度大的问题,探索建设隐性成分筛查数据库,健全隐性成分识别技术体系。二是样品检测还应关注其他质量控制指标,以草甘膦为例,该系列产品通常以异丙胺盐、钠盐、钾盐、铵盐等各类盐的形式存在,近3年全国农药抽检中发现部分农药企业出于生产成本等因素,以其他草甘膦盐型冒充草甘膦异丙胺盐,因此在测定草甘膦阴离子含量的同时,还应采用离子色谱等分析方法测定阳离子含量;此外,亚氨基二乙腈法制备草甘膦的生产工艺中不可避免会产生甲醛,该杂质控制指标关乎人畜健康和生态环境安全,也应按照相关企业标准或国家标准(GB/T 20684—2017)对草甘膦制剂中限量甲醛进行测定。

关注扬农
 
手机版官网
 
微信公众号
Copyright @ 2011-2025 扬农化工 版权所有 苏ICP备11026798号-3 苏公网安备32100202010098号 网站建设:北京中恒电国际信息技术有限公司
 

近三年江苏省除草剂产品质量和市场情况分析

       化学除草是目前杂草防控的主要手段,除草剂具有快捷、高效、易操作的特点,是保障农产品稳定供给的重要因素。除草剂质量对除草效果至关重要,其自身的有效成分及理化性质将直接影响药效差异。农药市场抽查是发现农药质量安全问题的重要手段,《农药管理条例》第四十一条规定,县级以上人民政府农业主管部门履行农药监督管理职责,可以依法对生产、经营、使用的农药实施抽查检测。江苏省农药总站根据农业农村部统一部署,连续多年组织开展江苏省内农药市场监督抽查,严厉打击制售假劣农药行为,近年来农药产品质量总体向好,农药市场秩序逐步规范。本文对江苏省近3年除草剂质量抽查情况进行汇总归纳,分析除草剂产品抽检结果,讨论除草剂市场特点,提出农药市场抽查和监管的对策建议。

1  除草剂产品质量抽查总体情况

       从2021—2023年,江苏省农药总站组织开展全省农药市场监督抽查,3年共累计抽查除草剂产品448个。经检测,质量合格产品438个,总体合格率97.8%。其中,2021、2022、2023年除草剂产品合格率分别为99.4%、94.5%、98.6%(图1),2022年抽样数量相对偏少,质量合格率相对偏低,2021和2023年质量合格率均>98.5%。

图1  2021—2023年江苏省除草剂产品质量监督抽查总体合格率情况

2  除草剂质量抽检结果特点

2.1  除草剂与其他农药种类产品质量对比

       2021—2023年共抽查农药产品总数1,377个,其中除草剂产品448个,占抽检总数的32.5%,与全国农药产品登记中除草剂占比接近。比对2021—2023年除草剂与杀虫剂、杀菌剂、植物生长调节剂的质量合格率(表1),发现近3年除草剂产品质量保持较高水准,其3年总体合格率比杀虫剂、杀菌剂、植物生长调节剂分别高1、0.2、7.7个百分点,比所有产品总体合格率高0.9个百分点。

表1  2021—2023年不同农药种类产品质量合格率情况

2.2  不同抽查方式下除草剂产品质量分析

       除草剂市场监督抽查按照“双随机、一公开”原则,采用例行抽查、重点抽查和专项抽查相结合的方式开展。从数量上来看,2021—2023年每年该3类抽查方式的数量比例相对稳定(同一样品同时属于专项抽查和重点抽查的,重复计算);从抽查结果来看,2022年重点抽查和专项抽查合格率明显偏低,分别只有87.5%和92.2%,2023年二者则分别上升到100%和98%(图2)。这充分说明,以问题为导向开展重点抽查和专项抽查,综合提高抽查针对性,有助于推动农药市场规范化,提升抽检工作成效。

图2  2021—2023年不同抽查方式下除草剂产品质量情况

2.2.1  专项抽查

       除草剂产品专项抽查是主要针对敌草快等灭生性除草剂中添加百草枯等违法违规行为开展的专项监管。2021—2023年共专项抽查193个敌草快、草甘膦、草铵膦等灭生性除草剂产品(含复配制剂),其中检出含百草枯的0个。这表明全面清查回收库存百草枯和实行百草枯生产出口监管后,打击百草枯非法添加问题已卓有成效。此外,近3年专项抽查中出现其他质量不合格情况的除草剂产品有6个,合格率为96.9%,低于例行抽查合格率98.3%。

2.2.2  重点抽查

       农业农村部每年针对质量问题频发的生产企业设定重点抽查名单,在市场监督抽查中对此类企业产品开展重点抽查。2021—2023年重点抽查产品数量占总抽查产品数量的比例为11.9%,除草剂重点抽查数量占除草剂总抽查数量的比例为6.9%,说明省内农药市场上被列为重点抽查的企业其除草剂产品相对较少。2021—2023年除草剂产品重点抽查质量合格率为96.8%,低于例行抽查合格率98.3%,这说明设立重点抽查分类,重点关注问题企业相关产品非常必要,应继续加大对违法违规企业的监管力度。

2.3  不同类型的除草剂产品质量分析

       2021—2023年监督抽查的除草剂样品中,单剂产品共358个,占抽检总数的79.9%,合格率为97.8%;复配制剂90个,占抽检总数的20.1%,合格率97.8%。可以看到,除草剂单剂抽查数量是除草剂复配制剂抽查数量的4.0倍,除草剂单剂与复配制剂的合格率几近相同。

2.4  标称江苏省内生产企业的除草剂产品质量分析

       近3年江苏全省农药市场监督抽查中,标称江苏省内农药企业生产的除草剂产品数量占全部抽查除草剂产品数量的14.7%(涉及委托加工和分装的,标称委托方与标称受托方均视为标称生产企业),而标称江苏省内农药企业生产的农药产品占据全部抽查农药产品数量的19.1%,说明较其他农药种类而言,江苏省内生产企业的除草剂产品在零售市场中相对偏少。2021—2023年共抽查标称江苏省内企业生产的除草剂产品66个,合格率为100%,高于标称省外农药企业生产的除草剂产品合格率(97.6%),反映出江苏省内生产企业对于除草剂产品质量把控情况相对良好。

2.5  质量不合格的除草剂产品情况分析

       在2021—2023年的农药监督抽检工作中,共发现质量不合格除草剂产品10个,主要问题为以下两种情况(同一产品同时存在几种情况的,重复计算):一是有效成分含量不符合要求。有效成分含量低于质量标准的8个,有效成分含量高于质量标准的2个,未出现标明的有效成分未检出、擅自添加其他农药成分等质量不合格情况。这说明有效成分含量始终是农药质量监管的重点。二是涉嫌为假农药。标称生产企业否认为其生产的4个,根据《条例》规定,此类情况涉嫌生产假农药,这在质量不合格农药产品中屡见不鲜,需要对经营单位的采购台账记录进行追溯并核查其生产来源,是基层农药监督执法目前面临的主要难题之一。

3  从抽检情况分析省内除草剂市场构成

       近3年农药市场监督抽查共涉及江苏省内13个地级市55个抽样县的除草剂产品448个,以抽查情况为切入点,对农药市场除草剂种类、剂型、施用作物等进行统计分析,有助于更好地掌握江苏省除草剂市场实际现状,为科学市场监管、助推农药行业高质量发展提供有力依据。

3.1  除草剂产品有效成分构成情况

       在2021—2023年抽查的除草剂产品中,有效成分共59种(表2,其中复配制剂有效成分重复计算),包括草铵膦、草甘膦、敌草快、乙草胺、2甲4氯、精喹禾灵、氯氟吡氧乙酸、异丙甲草胺等。根据化学结构划分除草剂种类,市场抽样数量从高到低依次为氨基酸类、乙酰胺类、芳氧苯氧丙酸酯类、联吡啶类、PPO-二苯醚类、苯氧羧酸类、吡啶类、ALS-磺酰脲类等。氨基酸类除草剂是市场主力产品,草铵膦和草甘膦是抽样中占比最高的有效成分,这基本与全国除草剂产品登记情况一致,说明灭生性除草剂在国内农药市场需求巨大。

表2  抽查除草剂产品有效成分汇总表

3.2  除草剂产品登记作物情况

       抽查的除草剂产品登记涉及粮食、油料、果蔬等作物(图3,部分广谱类除草剂同时登记施用在多种作物上的,重复计算)。水稻作为我国第一大粮食作物,登记施用的除草剂产品数量是最多的。近3年市场抽查中共涉及稻田除草剂产品88个,占除草剂抽样总数的19.6%,主要有效成分有丁草胺、五氟磺草胺、氰氟草酯、噁草酮等;登记施用在大豆上的除草剂产品73个,主要有效成分有乙草胺、精喹禾灵、氟磺胺草醚、高效氯吡甲禾灵等;登记施用在玉米上的除草剂产品62个,主要有烟嘧磺隆、乙草胺等单剂,以及烟嘧·莠去津、硝·烟·莠去津等复配制剂;登记施用在小麦上的除草剂产品61个,主要有效成分有异丙隆、炔草酯、氯氟吡氧乙酸异辛酯、2甲4氯钠等。此外,抽样中发现,江苏省内市场上有不少登记在特色小宗作物上的除草剂,主要有登记在大蒜的产品12个、豇豆11个、花椰菜9个、百合4个、韭菜4个、姜3个等。这表明,近年来为逐步满足特色小宗作物用药需求,农业农村部和各省农业农村部门不断推动农药联合登记,现已卓有成效。

图3  抽查除草剂产品作物登记情况

3.3  除草剂产品剂型情况

       江苏省内市场中除草剂产品剂型呈现品种多样化的特点,抽查产品的剂型主要有可溶液剂(水剂)、乳油、可分散油悬浮剂、悬浮剂、微乳剂、可湿性粉剂等(图4)。市场中除草剂主要以可溶液剂(水剂)和乳油为主,加起来占抽样总量的73.4%。其他加工剂型如可分散油悬浮剂、悬浮剂、水分散粒剂分别占比7.4%、5.1%、1.3%,反映了除草剂剂型正不断向着环境友好、安全增效的方向发展。

图4  抽查除草剂产品剂型分布情况

3.4  除草剂产品复配情况

       除草剂复配产品通过将不同有效成分或作用机理的除草剂按照一定比例混合配制,达到既提高药效又扩大杀草谱的效果。统计抽查的除草剂产品,二元复配产品68个,三元复配产品22个,共包含46种配方和61种配比。其中涉及最多的有效成分是草甘膦,共与8种除草剂有效成分进行复配。草甘膦或草铵膦与选择性除草剂复配的产品39个,说明灭生性除草剂与选择性除草剂进行复配是提高总防效的重要方法。此外,市场上不乏复配新产品,如同时防除禾本科和阔叶杂草的吡氟酰草胺·氟噻草胺,可以有效提高除草效率;登记在大蒜上的戊·氧·乙草胺,其有效成分二甲戊灵、乙氧氟草醚、乙草胺具有不同作用机理,能更好防除大蒜全生育期内杂草。

4  除草剂市场监管建议

       分析近3年除草剂质量抽检结果可以看出,目前市场上除草剂产品总体质量基本保持稳定,且高于其他类别农药。但与此同时,除草剂更容易因为施用不当对作物造成药害,因此除草剂产品需要兼具高效性和安全性,其质量的监管工作也至关重要。

4.1  强化生产企业监管

       农药管理部门在对农药生产企业开展监管时,应重点关注以下关键环节。一是关注生产线是否存在交叉污染隐患。除草剂生产装置应当控制在独立区域,在同一条产线上生产不同除草剂品种时,管道设备应彻底清洗。二是关注企业原材料采购是否正规。近年来农药市场价格走低,行业竞争加剧,要督促制剂生产企业严格把关原药质量,落实原材料采购及进货检验制度,不能盲目为了降低生产成本,购买劣质原材料。三是关注生产过程中工艺控制是否规范。指导企业合理开展助剂配方调整、原药技术路径改造等产品升级管理,鼓励企业加快研发高效、安全、广谱、环保的除草剂。四是关注企业质控体系是否完善。督促企业自觉履行质量安全主体责任,提升检测关键岗位人员专业技术水平,健全质量保证体系,严格执行质量控制文件。

4.2  加强经营门店监管

       在对涉及不合格产品经营门店的核查处理中发现,少数门店没有履行好进货查验制度,盲目听信上级供应商,使得假劣产品在其中浑水摸鱼。在经营门店日常监管中,管理部门要关注其进销存计算机管理系统的使用情况,督促经营门店依法做好采购台账和销售台账记录,规范农药经营行为。个别农药门店在产品到期后,涂改生产日期或批号重新上架销售,对于此类蓄意参与制假售假的违法行为,执法部门要加大追查力度,发现一起查处一起,涉嫌犯罪的,依法移送司法机关,从严从快打击农药经营中的违法犯罪行为。

4.3  加强对重点企业和重点产品抽查

       要充分利用好农业农村部每年通报的质量抽检结果,重点关注假劣农药关联的标称生产企业。个别重点企业铤而走险,故意制假售假,或者试图通过否认生产被抽产品进而逃避后续查处责任,对于此类企业及其产品,要继续加大统一抽检力度,强化“检打联动”,坚决一查到底,严厉打击制假售假行为,提高企业失信成本,让知法犯法者无机可乘。

4.4  优化抽样方式和流程

       农药管理部门要根据实际,编制完善抽样工作制度和具体规范细则。要考虑到除草剂施用的季节性和生产的周期性,安排在不同时间节点分散采样。在严格遵循“双随机”原则的条件下,抽样地点应覆盖生产企业、农资集散地、农资批发商、零售门店等不同规模的生产经营主体,并合理设定乡镇门店抽样比例。定期开展农药抽样人员的系列培训,鼓励行业内外的经验交流,提高识别假劣农药的能力,确保抽样工作的准确性和严谨性。

4.5  加强检测能力建设

       检测机构的检验能力是农药质量监测的重要保障,因此需要根据市场上产品发展动态不断优化检测方法、提升检测技术。一是针对除草剂中隐性成分添加检测难度大的问题,探索建设隐性成分筛查数据库,健全隐性成分识别技术体系。二是样品检测还应关注其他质量控制指标,以草甘膦为例,该系列产品通常以异丙胺盐、钠盐、钾盐、铵盐等各类盐的形式存在,近3年全国农药抽检中发现部分农药企业出于生产成本等因素,以其他草甘膦盐型冒充草甘膦异丙胺盐,因此在测定草甘膦阴离子含量的同时,还应采用离子色谱等分析方法测定阳离子含量;此外,亚氨基二乙腈法制备草甘膦的生产工艺中不可避免会产生甲醛,该杂质控制指标关乎人畜健康和生态环境安全,也应按照相关企业标准或国家标准(GB/T 20684—2017)对草甘膦制剂中限量甲醛进行测定。

Copyright @ 2011-2025 扬农化工 版权所有 苏ICP备11026798号-3 苏公网安备32100202010098号 网站建设:北京中恒电国际信息技术有限公司
Produced By CMS 网站群内容管理系统 publishdate:2026-03-19 11:31:09