米兰体育app官网入口

打造智能制造示范工厂、优秀智能车间,赋能企业高质量发展

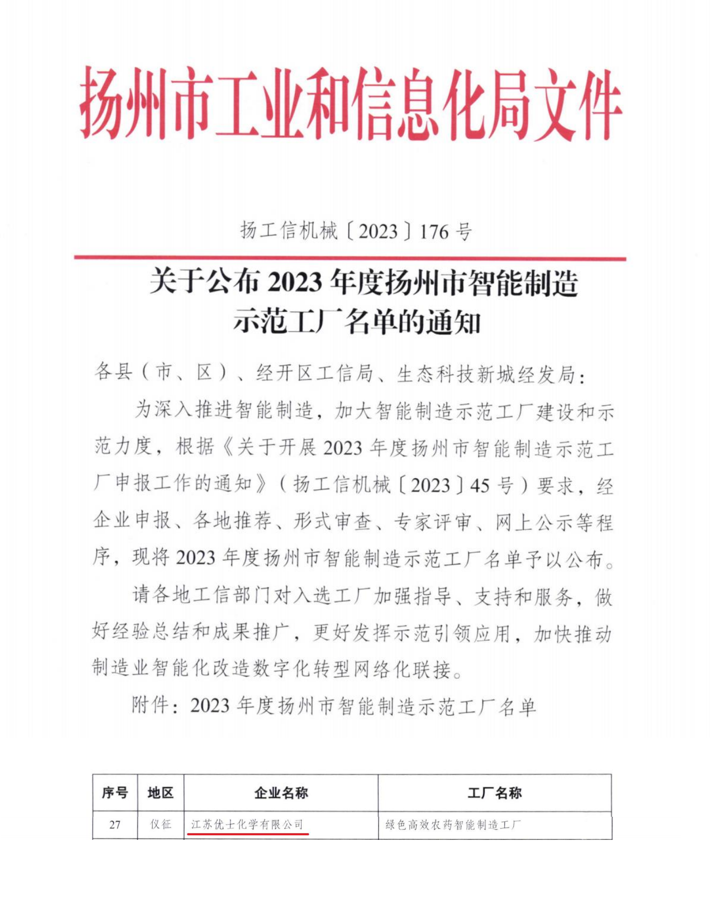
近日,扬州市工业和信息化局公布了2023年度扬州市智能制造示范工厂、优秀智能车间名单,公司旗下优士化学绿色高效农药智能制造工厂、扬农股份仪征分公司制剂智能车间榜上有名。

近年来,公司各生产单元始终坚持推进智改数转,努力在精益生产的基础上加速数字化转型,以工业互联网平台为承载中心,搭建五位一体信息化平台,集成物料流转、生产计划、质量检验、工艺管理、能源监控,建成机器人包装与立体智能仓储,不断优化资源配置,实现设备智能升级,增强可持续发展竞争力,推动制造企业向“智造”企业转型。

下一步,公司持续推进智改数转工作,不断探索数字化智能化制造建设新路径,以更大力度推广应用新技术、新模式、新装备,抢抓科技创新制高点,锻造智能制造新引擎,以新质生产力激活高质量发展新动能,助推产业新优势,奋力书写中国式现代化制造强国征程中农药工业的扬农篇章。

关注扬农
 
手机版官网
 
微信公众号
Copyright @ 2011-2025 扬农化工 版权所有 苏ICP备11026798号-3 苏公网安备32100202010098号 网站建设:北京中恒电国际信息技术有限公司
 

打造智能制造示范工厂、优秀智能车间,赋能企业高质量发展

近日,扬州市工业和信息化局公布了2023年度扬州市智能制造示范工厂、优秀智能车间名单,公司旗下优士化学绿色高效农药智能制造工厂、扬农股份仪征分公司制剂智能车间榜上有名。

近年来,公司各生产单元始终坚持推进智改数转,努力在精益生产的基础上加速数字化转型,以工业互联网平台为承载中心,搭建五位一体信息化平台,集成物料流转、生产计划、质量检验、工艺管理、能源监控,建成机器人包装与立体智能仓储,不断优化资源配置,实现设备智能升级,增强可持续发展竞争力,推动制造企业向“智造”企业转型。

下一步,公司持续推进智改数转工作,不断探索数字化智能化制造建设新路径,以更大力度推广应用新技术、新模式、新装备,抢抓科技创新制高点,锻造智能制造新引擎,以新质生产力激活高质量发展新动能,助推产业新优势,奋力书写中国式现代化制造强国征程中农药工业的扬农篇章。

Copyright @ 2011-2025 扬农化工 版权所有 苏ICP备11026798号-3 苏公网安备32100202010098号 网站建设:北京中恒电国际信息技术有限公司
Produced By CMS 网站群内容管理系统 publishdate:2026-03-19 11:31:04